理论学习

在技能文化浸润“工匠精神”方面

2024-06-11浏览次数:

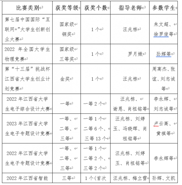
    近两年,各大专业竞赛共获得国家级奖项3项,省级一等奖10余项,各大奖项累计有50余项。主要成绩如下:



关闭

本站不再支持您的浏览器,请使用360浏览器8及以上(极速模式)、IE11及以上、Chrome5、Safari6、Firefox 3.6及以上、 Opera 10.5及以上浏览器观看。请升级您的浏览器到更高的版本以获得更好的观看效果。