(本网讯:图文|蔡琪)为深入贯彻省教育厅和市委、市政府有关当前疫情防控工作要求,认真做好我校疫情防控工作,切实保障我院师生人身健康,机电学院教师积极响应学校和组织号召,有序地参与到此次疫情防控工作中。
1.跟踪跟进
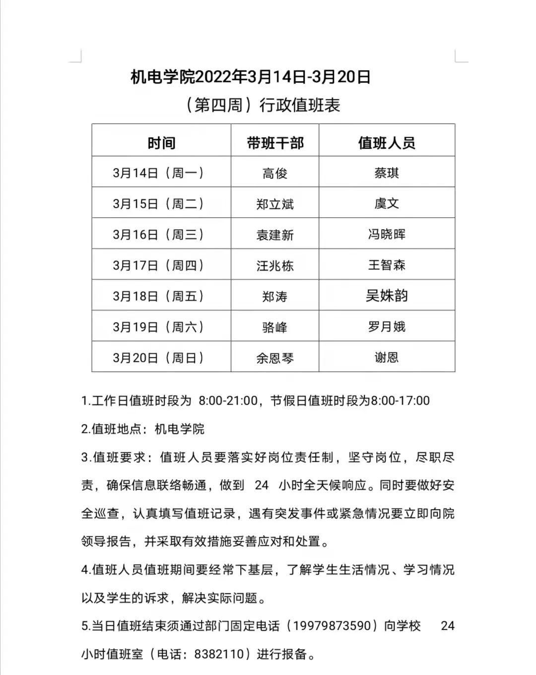
值班人员每日将疫情检查工作进行上报,并做好登记,及时掌握每个返校学生行踪。

2.主动请缨
辅导员主动请缨加班值守,班主任老师自愿周末值班,充分发挥党员先锋模范带头作用。


3.值班值守
值班人员每日将疫情检查工作进行上报,并做好登记,及时掌握每个返校学生行踪。


4.落实落细
辅导员深入学生开展疫情防控教育和指导,告知学生注意寝室和个人卫生,保持室内通风,出入人员聚集场所佩戴口罩,勤洗手。


(编辑:杨琪/一审一校:蔡琪/二审二校:郑涛/三审三校:高俊)
本站不再支持您的浏览器,请使用360浏览器8及以上(极速模式)、IE11及以上、Chrome5、Safari6、Firefox 3.6及以上、 Opera 10.5及以上浏览器观看。请升级您的浏览器到更高的版本以获得更好的观看效果。